how to make a simple fm radio Circuit Diagram
how to make a simple fm radio Circuit Diagram Making and testing an electronic ICStation DIY kit "FM radio receiver 87MHz-108MHz in transparent case".This video shows how to make a FM Radio Receiver at h Building a Portable FM Radio Receiver. Why not take your FM radio receiver on the go? With a portable power source and a compact antenna, you can build a portable FM radio receiver that you can take anywhere. This is a great project for camping trips or outdoor adventures. Adding a Digital Display. If you're feeling ambitious, you could add a Fig. 2: FM RDA7088 IC and SOP-16 Package. As can be seen, the radio receiver requires very few external components, yet supports the worldwide frequency band of 76 to 108MHz. FM Radio Receiver Circuit - Features. Less than 5-second full band seek time; Low-cost 32.768kHz crystal for RCLK; Digital automatic gain control (AGC) Direct 32ฮฉ

How to Build a Single Transistor Fm Radio Receiver๐Get a free trial of Altium Designer with 365 and 25% off your purchase :๐ http://www.altium.com/yt/ZAFER Need a super simple way to listen to your favorite FM radio stations? Check out this how-to video on how to build a simple FM radio receiver! This project is

Building Your Own FM Radio Receiver with RTL Circuit Diagram
With just a few basic components and a little guidance, you can create a simple radio receiver that tunes into your favorite FM stations right from the comfort of your own home. In this step-by-step guide, we will walk you through the process of building a basic radio receiver using readily available parts and tools.

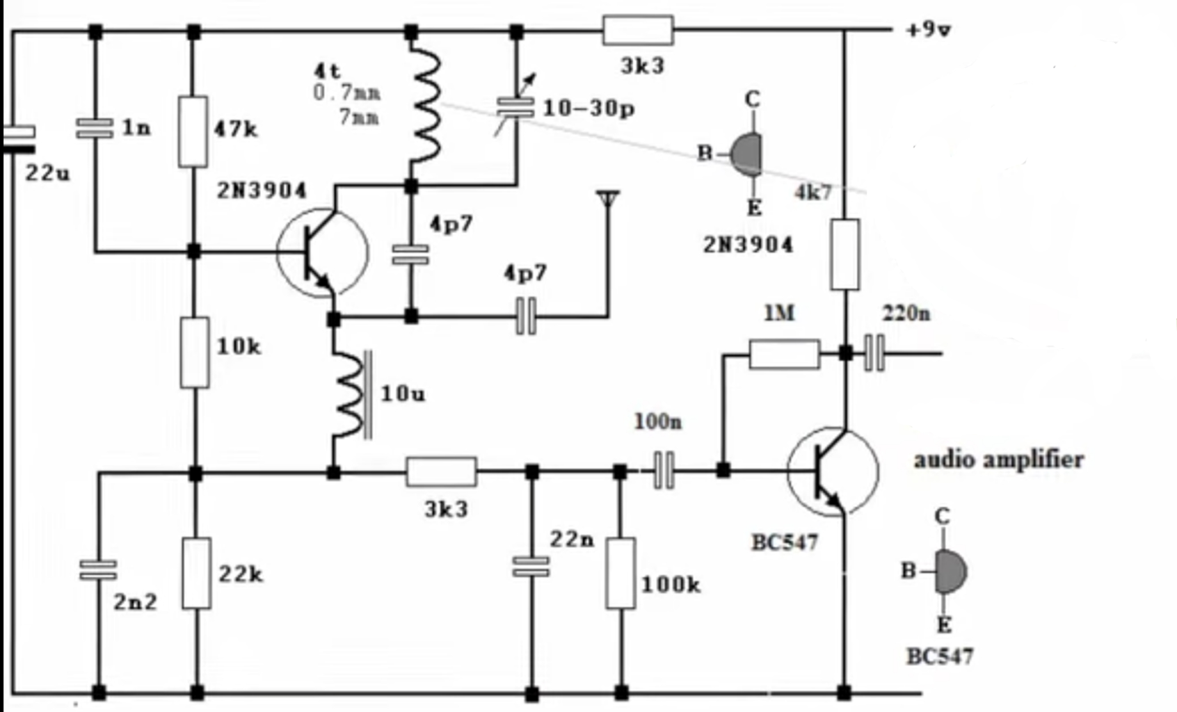
- Turn on the FM receiver and tune it to a known FM station. Adjust the antenna length for better reception. 7. **Enclosure (Optional):** - If desired, place the circuit in an enclosure to protect it and make it more portable. Remember that building an FM radio receiver is an educational project, and the performance may vary. When it comes to making an FM receiver it's always thought to be a complex design, however the one transistor simple FM receiver circuit explained here simply shows that it isn't the case after all. Here a single transistor acts as a receiver, demodulator, amplifier to constitute a wonderful tiny FM radio. A radio receiver may be a separate piece of electronic equipment, or an electronic circuit within another device. Radio receivers are very widely used in modern technology, as components of communications, broadcasting, remote control, and wireless networking systems.